
炒股就看金麒麟分析师研报,权威专业股票配资官网,专业,及时,全面,助您挖掘潜力主题机会!
来源:北京商报
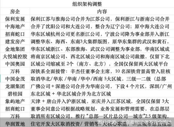
一如扩张期的拆分与放权,房企进入调整期后,重新整合组织架构成为共识。8月7日,据北京商报记者不完全统计,今年1—7月,保利发展、华润置地、招商蛇口、龙湖集团等10余家房企调整组织架构。从区域放权到强化总部,从细分小区到整合大区,强化风控等部门成为本轮房企组织架构调整的共同选择。
业内分析,房企加速推进组织架构调整,本质上是对房地产行业新形势的主动适配。通过扁平化管理压缩管理层级,不仅能降低沟通成本、提升决策效率,更能让总部资源与一线需求直接对接,强化对市场的快速响应。
从地区到“强总部”
在行业深度调整的周期中,近两年房企组织调整的思路已基本趋同,通过更为高效、灵活的组织架构,采取更为收缩、谨慎的运营方式应对市场挑战和风险。
据北京商报记者不完全统计,今年1—7月,保利发展、招商蛇口、绿地集团、建发房产等多家房企进行了共计超15次管控架构、区域合并以及总部架构的调整。
其中,调整管控架构的房企有4家。例如,金地集团将原有的“总部—区域—城市公司”3级管理模式调整为“总部—大区—地区公司”的2.5级管理模式。
招商蛇口也在2025年初在华东区域启动城市公司合并,杭州公司更名为浙江公司,宁波公司调整为事业部并入浙江公司后,6月又在开发业务层面,取消华东区域、华南区域、华西区域、华北区域和江南区域5个区域公司,由公司总部直接管理下属城市公司,形成“集团—城市”二级管控体系。
此外,中国金茂和华润置地将原有的“总部—区域—城市”三级管控架构调整为“总部—地区”“强总部+强一线+弱大区”的管控架构。
北京商报记者注意到,在本轮房企组织架构和职能调整的过程中,“强总部”成为明显的信号,然而,这种情况并非今年才开始。
据北京商报记者不完全统计,2021年以来,房企组织架构调整逐渐常态化。全年房企共有近20次区域调整。2024年,就有11家典型房企进行了16次组织架构调整。无一例外是将过于复杂的区域公司进行整合。
上海易居房地产研究院副院长严跃进表示,“强总部”逻辑在于总部具备战略规划、资源调配、风险管控等核心能力,能统筹全局、制定统一标准与策略。当然,目前的“强总部”多少是被动的,也是因为房屋销售的总规模在缩量,但反过来也可以倒逼房企积极转型,重新谋划新一轮发展。
中国城市房地产研究院院长谢逸枫表示,存量房时代下,城市更新等业务形态更适合总部直管模式。这类业务具有分散性与复杂性交织的特点,需要总部层面进行统筹规划与资源整合,区域公司的中间层级反而可能降低决策效率,因此无须保留区域公司的设置。
区域公司职能弱化
房企架构调整的同时,从地区放权到“强总部”的变化,进而带来了区域公司的调整。
过去,房企普遍设立较多区域公司,这与房地产市场处于上行阶段的行业特征密切相关。房企市场扩张需求旺盛,项目布局广泛且数量众多,区域公司的存在能够更好地适配分散化的项目管理需求,实现对各地业务的就近统筹。
然而,当房地产市场度过快速增长期,房企扩张脚步收缩,区域公司的存在必要性显著下降。
北京商报记者梳理发现,2025年1—7月,保利发展、招商蛇口、绿地集团、建发房产、中海地产及金地集团等7家房企相继在区域上进行调整。
以保利发展为例,1月保利发展进行了区域公司合并,保利江苏与淮海公司合并为江苏公司,保利浙江与浙南公司合并为浙江公司,保利山东与齐鲁公司合并为山东公司,保利辽宁与大连公司合并为辽宁公司。
谢逸枫表示,降本增效成为生存关键。行业整体面临资金压力,房企亟须通过“开源节流”优化现金流,减少非必要支出。区域公司作为中间管理层级,其运营成本在市场调整期成为企业减负的重点,缩减该层级可直接降低现金消耗,缓解资金链压力。
除保利发展外,金地集团在今年7月将原有的城市公司整合为10个地区公司,包括深圳地区公司、广州地区公司、北京地区公司、天津地区公司、东北地区公司、上海地区公司、浙江地区公司、南京地区公司、华中地区公司、西南地区公司。
谢逸枫表示,此前房企分散在三、四线城市的项目持续向一、二线城市集中,项目分布的集中度大幅提升,使得原本为适配广域布局而设立的区域公司,在管理半径收缩后逐渐失去存在的现实意义。
中指研究院企业研究总监刘水分析称,区域深耕是当前房地产企业发展战略之一。他表示,房企通过对发展前景较弱的区域进行裁撤或合并,既可以降低管理成本,又能够缩短管理半径,使企业有效聚集资源进行优势区域深耕,通过集约化的管理,提升运营效能。
房企迈向精细化管理
房企一方面调整组织架构降低管理成本,另一方面精简不必要的职能部门,优化总部架构。
近期,招商蛇口及金地集团相继对总部架构进行调整。具体来看,今年6月招商蛇口董事会同意公司根据战略规划、业务发展和管理需要,在总部层面新成立资产管理部,将风险管理部/法律合规部/审计稽核部分拆为风险管理部/法律合规部、审计稽核部。
今年7月,金地集团开启总部部分职能部门的调整工作。在部门合并方面,将原工程管理中心与成本管理中心合并为“工程与成本管理中心”,同时撤销监事会办公室,保留“投资管理工作小组”和“绩效管理工作小组”,取消“战略管控工作小组”“运营管控工作小组”“风险管理工作小组”。
谢逸枫认为,房企从区域合并到组织架构调整的一系列动作,意味着其未来战略重心已发生根本性转型。他表示,房企的策略转型呈现三大特征:一是“以需定产”,根据市场真实需求规划开发量,避免因过度开发导致的供应过剩;二是“以销定投”,依据销售去化节奏确定土地获取规模,实现投资与去化的动态平衡;三是“聚焦核心、强化现金流”,通过资源集中与精细化管理稳定现金流,提高抗风险能力。
严跃进认为,房企既然对组织架构进行了调整,那么经营成本会下降;反过来,谁调整得快,谁就具有新一轮发展的灵活主动性。他强调,此时房企要做精,尤其是关注本轮市场复苏的机会,朝着专业化和精细化方向发展。
“房企转型的最终指向,正是行业普遍认同的高质量房地产发展新模式。”谢逸枫表示,在规模适度增长的前提下,拥有稳健的财务状况、优质的产品服务、多元的业务结构,房企才能实现可持续的发展。
新浪声明:此消息系转载自新浪合作媒体,新浪网登载此文出于传递更多信息之目的,并不意味着赞同其观点或证实其描述。文章内容仅供参考,不构成投资建议。投资者据此操作,风险自担。
海量资讯、精准解读,尽在新浪财经APP
责任编辑:高佳 专业股票配资官网
配资信息网提示:文章来自网络,不代表本站观点。